اعتبار الدعوى كأن لم تكن





صفوان الشهيلي Sur Twitter حكم من محكمة الاستئناف الإدارية باعتبار الدعوى كأن لم تكن لكون المدعي لم يطالب بإعادة السير في الدعوى بعد شطبها خلال مدة الستين يوما المنصوص عليها في

صفوان الشهيلي Sur Twitter حكم من محكمة الاستئناف الإدارية باعتبار الدعوى كأن لم تكن لكون المدعي لم يطالب بإعادة السير في الدعوى بعد شطبها خلال مدة الستين يوما المنصوص عليها في

Uzivatel المحامي احمد بطحي Na Twitteru شروط اعتبار الدعوى كأن لم تكن جزاء عدم مراعاة ميعاد التكليف بالحضور وهي ثلاثة شروط 1 طلب المدعى عليه اعتبار الدعوى كأن لم تكن فلا تحكم

Uzivatel المحامي احمد بطحي Na Twitteru شروط اعتبار الدعوى كأن لم تكن جزاء عدم مراعاة ميعاد التكليف بالحضور وهي ثلاثة شروط 1 طلب المدعى عليه اعتبار الدعوى كأن لم تكن فلا تحكم

الدفوع باعتبار الدعوى كأن لم تكن

الدفوع باعتبار الدعوى كأن لم تكن

جمعية المحامين الكويتية On Twitter النائب د بدر الملا و مجموعة من السادة النواب يتقدمون بإقتراحات لتعديل قانون المرافعات المدنية و التجارية بالتنسيق مع جمعية المحامين الكويتية بشأن آلية إتمام الإعلانات و إعتبار

جمعية المحامين الكويتية On Twitter النائب د بدر الملا و مجموعة من السادة النواب يتقدمون بإقتراحات لتعديل قانون المرافعات المدنية و التجارية بالتنسيق مع جمعية المحامين الكويتية بشأن آلية إتمام الإعلانات و إعتبار

اعتبار الدعوى كأن لم تكن في القانون والقضاء الكويتي استشارات قانونية مجانية

اعتبار الدعوى كأن لم تكن في القانون والقضاء الكويتي استشارات قانونية مجانية

Goalna On Twitter الهيئة العامة للرياضة أعادت الأزمة الرياضية إلى المربع الأول بردها المرسل إلى اللجنة الأولمبية الدولية والذي ترفض فيه إعادة الاتحادات المنحلة بحجة قيام المحكمة بإبطالها وهو الأمر الذي

Goalna On Twitter الهيئة العامة للرياضة أعادت الأزمة الرياضية إلى المربع الأول بردها المرسل إلى اللجنة الأولمبية الدولية والذي ترفض فيه إعادة الاتحادات المنحلة بحجة قيام المحكمة بإبطالها وهو الأمر الذي

Goalna On Twitter الهيئة العامة للرياضة أعادت الأزمة الرياضية إلى المربع الأول بردها المرسل إلى اللجنة الأولمبية الدولية والذي ترفض فيه إعادة الاتحادات المنحلة بحجة قيام المحكمة بإبطالها وهو الأمر الذي

المحاضر القانوني On Twitter مرافعات لم يشترط القانون الكويتي مده زمنية لتعجيل الدعوي من الوقف التعليقي وهذا بخلاف الوقف الجزائي اذا اوجب علي الخصوم تعجيلها خلال ثلاثين من انتهاء مده الوقف مع

المحاضر القانوني On Twitter مرافعات لم يشترط القانون الكويتي مده زمنية لتعجيل الدعوي من الوقف التعليقي وهذا بخلاف الوقف الجزائي اذا اوجب علي الخصوم تعجيلها خلال ثلاثين من انتهاء مده الوقف مع

60 يوما لشطب القضايا المهملة في المحاكم جريدة الوطن

60 يوما لشطب القضايا المهملة في المحاكم جريدة الوطن

Ogwjnhghqe6bgm

Ogwjnhghqe6bgm

الدفع باعتبار الدعوي كأن لم تكن لعدم الاعلان خلال ٣ شهور Youtube

الدفع باعتبار الدعوي كأن لم تكن لعدم الاعلان خلال ٣ شهور Youtube

الدفع باعتبار الدعوى كأن لم تكن في القانون والقضاء الكويتي استشارات قانونية مجانية

الدفع باعتبار الدعوى كأن لم تكن في القانون والقضاء الكويتي استشارات قانونية مجانية

سابقة قضائية الاستئناف ت رسى مبدأ قضائى بعدم اللجوء لمكتب التسوية بشأن طلب الإضافى بالتطليق الحكم أسس لمبدأ سرعة التقاضى فى قانون الأسرة والحيثيات الطلبات المضافة لا يتعين تقديم طلبات تسوية بشأنها

سابقة قضائية الاستئناف ت رسى مبدأ قضائى بعدم اللجوء لمكتب التسوية بشأن طلب الإضافى بالتطليق الحكم أسس لمبدأ سرعة التقاضى فى قانون الأسرة والحيثيات الطلبات المضافة لا يتعين تقديم طلبات تسوية بشأنها

حالات اعتبار الدعوى كان لم تكن شبكة محامين مصر للاستشارات القانونية Facebook

حالات اعتبار الدعوى كان لم تكن شبكة محامين مصر للاستشارات القانونية Facebook

عوارض الخصومة

عوارض الخصومة

اوعى تغيب عن المحاكمة شطب الدعوي و ميعاد التجديد و الحكم باعتبارها كأن لم تكن صوت الأمة اخبار

اوعى تغيب عن المحاكمة شطب الدعوي و ميعاد التجديد و الحكم باعتبارها كأن لم تكن صوت الأمة اخبار

Ttub8gtwapw2lm

Ttub8gtwapw2lm

Dr Hope Kuniv Lawyer Twitter

Dr Hope Kuniv Lawyer Twitter

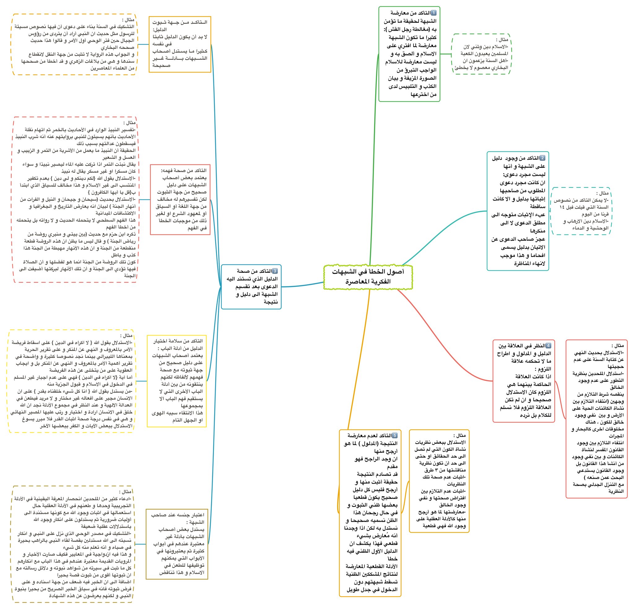
Tamara Najia V Twitter اضافة الجزء الثاني على تشجير أصول الخطأ في الشبهات الفكرية صناعة المحاور٣

Tamara Najia V Twitter اضافة الجزء الثاني على تشجير أصول الخطأ في الشبهات الفكرية صناعة المحاور٣

Faculty Of Law Alexandria Univeristy كلية الحقوق جامعة الاسـكندرية Photos Facebook

Faculty Of Law Alexandria Univeristy كلية الحقوق جامعة الاسـكندرية Photos Facebook

مكتبة المرشد كلية الحقوق Posts Facebook

مكتبة المرشد كلية الحقوق Posts Facebook

Source : pinterest.com